Instance Verification Kit (IVK)

mutex lock @ [17614+26+/linux-3.19-rc1/drivers/block/nbd.c]
Instance Signature: tx_lock

The Matching Pair Graph:


Function Name
Control Flow Graph (CFG)
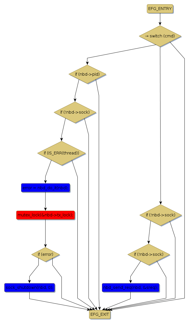
Events Flow Graph (EFG)
Source Correspondence
__nbd_ioctl [14952+11+/linux-3.19-rc1/drivers/block/nbd.c]
nbd_do_it [10571+9+/linux-3.19-rc1/drivers/block/nbd.c]
nbd_handle_req [11919+14+/linux-3.19-rc1/drivers/block/nbd.c]
nbd_ioctl [18588+9+/linux-3.19-rc1/drivers/block/nbd.c]
nbd_read_stat [8720+13+/linux-3.19-rc1/drivers/block/nbd.c]
nbd_send_req [6299+12+/linux-3.19-rc1/drivers/block/nbd.c]
sock_recv_bvec [8397+14+/linux-3.19-rc1/drivers/block/nbd.c]
sock_send_bvec [5999+14+/linux-3.19-rc1/drivers/block/nbd.c]
sock_shutdown [3362+13+/linux-3.19-rc1/drivers/block/nbd.c]
sock_xmit [4144+9+/linux-3.19-rc1/drivers/block/nbd.c]